生物基聚丙烯产业即将迎来爆发?
2024年9月,中原石化实现国内首款生物基聚烯烃产品工业化试产,2025年3月成功出口日本,成为国内首批进入国际高端市场的生物基聚丙烯产品。
2024年8月,欧盟发布《生物基、可生物降解和可堆肥塑料政策框架》,明确生物基塑料需满足可持续性标准,优先使用有机废弃物和副产品作为原料,并要求标签标注生物基含量,该政策有望推动欧洲生物基聚丙烯渗透率快速提升。
中国的相关政策也在推动生物基聚丙烯发展,《十四五生物经济发展规划》将生物基材料列为重点工程;河南设立生物基聚丙烯和生物基聚乙烯专项资金;宁波生物基材料产业园规划建设20万吨级装置等。一系列政策扶持,有望驱动中国生物基聚丙烯产业规模快速增长,至2030年中国生物基聚丙烯产业规模可能超过50万吨。
一、生物基聚丙烯的生产方式众多,关键在于生物基丙烯单体制备
据了解,全球生物基聚丙烯生产工艺,可以分为以下几种,其重点在于生物质来源,以及关键单体丙烯生物质的合成路径。
第一种,是目前较为成熟的工业化路线,核心是利用生物质发酵生产乙醇,再将乙醇转化为丙烯单体,该路线已实现量产,代表企业有巴西Braskem、美国Gevo等。
该路线原料为甘蔗、玉米、甜菜等淀粉或糖类作物,通过生物质发酵制备乙醇,再通过乙醇脱水生成乙烯,再通过烯烃歧化反应将乙烯与丁烯转化为生物基丙烯,聚合到生物基聚丙烯。
该方法与石油基制备方法基本一致,核心原料为乙醇,后续化学变化无生物质参与。产品生物基聚丙烯与石油基聚丙烯在性能方面基本一致,可以用于包装、注塑、无纺布等领域,生产过程较石油基聚丙烯碳排放降低50%左右。
第二种,是采用生物质发酵制备合成气,合成气制备丁醇,脱水制备丁烯,再烯烃歧化反应制备生物基丙烯。后续路线与第一种路线基本一致,前面基础原料为丁醇,目前暂未工业化。
第三种,也是目前三井化学最新对外报道的新路线,是采用生物质发酵制备生物基异丙醇,随后将生物基异丙醇脱水生产生物基丙烯单体。该方法被认为是具有较高成本效益,商业化概率也较大。
第四种,是利用生物柴油生产过程中的副产物或相关废弃物,通过环保工艺转化为丙烷的技术路径,其中关键产品为甘油。生物柴油的主流生产工艺是酯交换反应,即植物油或动物脂肪与甲醇在催化剂作用下生成脂肪酸甲酯和副产物甘油,甘油通过脱水加氢处理,可以得到丙烷,再通过脱氢反应制备丙烯。其中丙烷制备过程中,可以副产丙烯,为制备丙烯提供更高转化率。
第五种,通过生物质发酵气化,可以制备合成气,再用合成气制备甲醇,利用甲醇制丙烯工艺,或者甲醇制烯烃工艺,制备丙烯或乙烯产品。该方法投资规模较大,且工业化生产存在一定的经济可行性考验。
图1生物基聚丙烯生产工艺

二、生物基聚丙烯在大部分领域具有替代石油基聚丙烯的可能
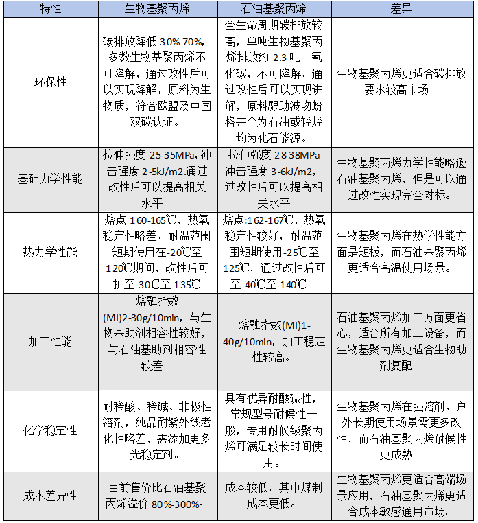
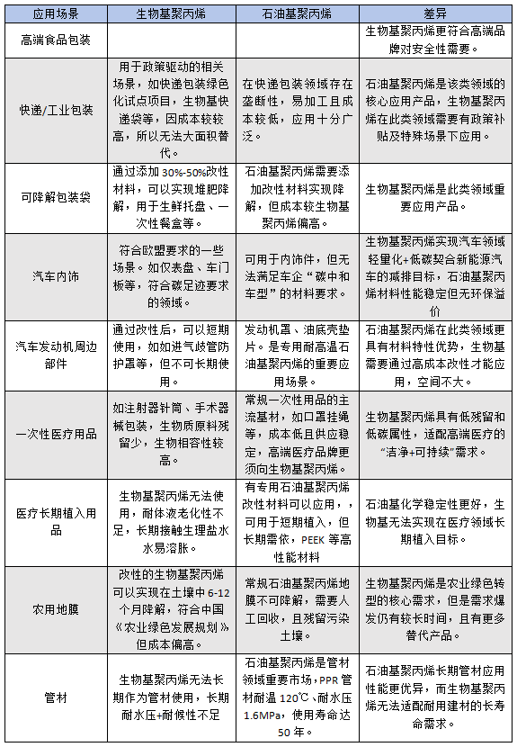
生物基聚丙烯由于其特殊合成方法,在全生命周期碳排放要求较高的领域,以及改性后降解要求较高的市场,具有独特优势,如一次性医疗卫生用品、高端汽车内饰、高端食材包装、可降解包装等领域。但是由于其力学性能、耐候性等方面仍弱于石油基聚丙烯,因此在管材、汽车发动机周边、长期植入医疗材料等领域,还无法与石油基聚丙烯竞争。
表1 生物基聚丙烯与石油基聚丙烯在材料特性应用差异对比

表2 生物基聚丙烯与石油基聚丙烯在不同应用场景下对比

根据调查,中国生物基聚丙烯下游应用市场,目前更多集中在包装行业,其中主要是高端食品包装、可降解包装材料等。另外,在汽车工业里,主要是汽车内饰等材料,对于碳排放要求严格的车企来说,生物基聚丙烯更适合。
图2 中国生物基聚丙烯消费结构

三、生物基聚丙烯全球规模有望呈现快速增长
据了解,生物基聚丙烯目前市场规模较小,但未来存在快速增长的可能。随着中国碳达峰临近,中国对低碳产品的关注度在快速上升。另外,欧盟对全生命周期碳排认证需要,符合欧盟EFSA认证的产品,更具有在欧盟发展的空间。
根据行业里的预测,预计未来全球生物基聚丙烯市场规模呈现25%以上高速增长,预计中国至2030年,生物基聚丙烯市场规模可能会超过50万吨体量。虽然仍然无法与石油基的规模比较,但是呈现高速增长趋势。
图3 全球生物基聚丙烯市场规模变化(单位:百万美元)

四、生物基聚丙烯未来发展前景广阔
生物基聚丙烯未来具有广阔的发展前景。在环保敏感领域,如电池包装、医疗、汽车领域中,生物基聚丙烯可能会逐步、部分替代石油基产品。特别是在欧盟市场,这个替代速度可能更快。欧盟要求在2034年进口塑料产品全额缴纳碳税,生物基聚丙烯因碳足迹低,碳税成本较石油基聚丙烯成本低70%左右,进入欧盟市场更具有竞争力。
生物基聚丙烯凭借其低碳、可再生特性,已从技术验证阶段逐步迈入规模化生产阶段。未来10年,政策红利、技术突破与消费升级将共同驱动生物基聚丙烯市场提升,其有望在2030年之后成为主流的清洁塑料,推动全球塑料产业向循环经济转型发展。
来源:化工平头哥